幼师贝壳
更多资源

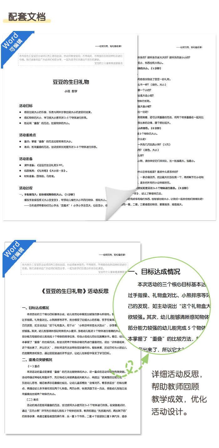
小班-生日礼物比大小

比较大小_详情页1.jpg

比较大小_详情页2.jpg

比较大小_详情页3.jpg

2.gif

3.gif

1.gif

比较大小_详情页4.jpg

比较大小_详情页5.jpg

比较大小_详情页6.jpg

本课件完全免费,欢迎幼师分享传播,禁止用于商业用途

相关推荐 更多