本课件完全免费,欢迎幼师分享传播,禁止用于商业用途
如何下载到手机?
微信搜索 “幼师贝壳”小程序下载课件
长按二维码,保存图片至相册,微信扫码进入小程序下载课件
课件包内容
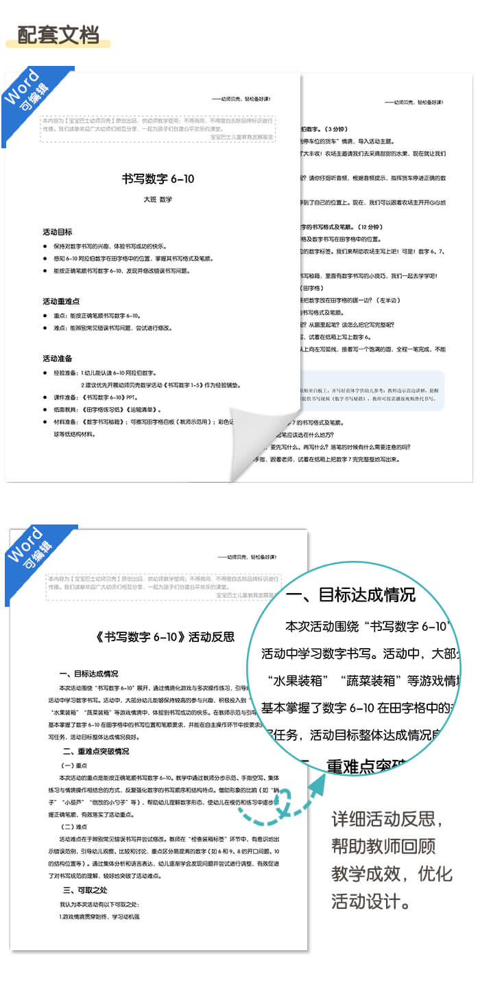
书写数字6-10_数学_大班_...版).pptx
14.1MB
书写数字6-10_数学_大班_活动反思.docx
35KB
书写数字6-10_数学_大班_教案.docx
50KB
1-数字书写秘籍6.mp4
686KB
2-数字书写秘籍7.mp4
684KB
3-数字书写秘籍8.mp4
709KB
4-数字书写秘籍9.mp4
695KB
5-数字书写秘籍10.mp4
716KB
图片/纸面教具
8张